政策解读

联系我们

洛阳华合知识产权信息公共服务平台

网址:http://www.lyhhipr.com

联系人:李经理

客服电话:0379-64316431

手机:暂无

微信:暂无

地址:洛阳市涧西区天元自贸港1号楼5层

政策解读

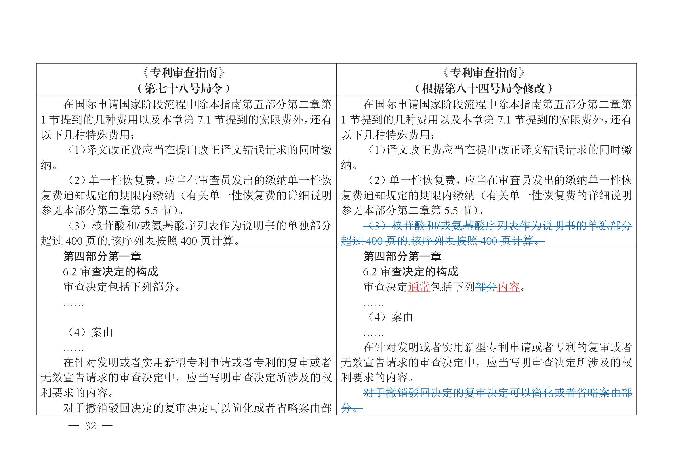
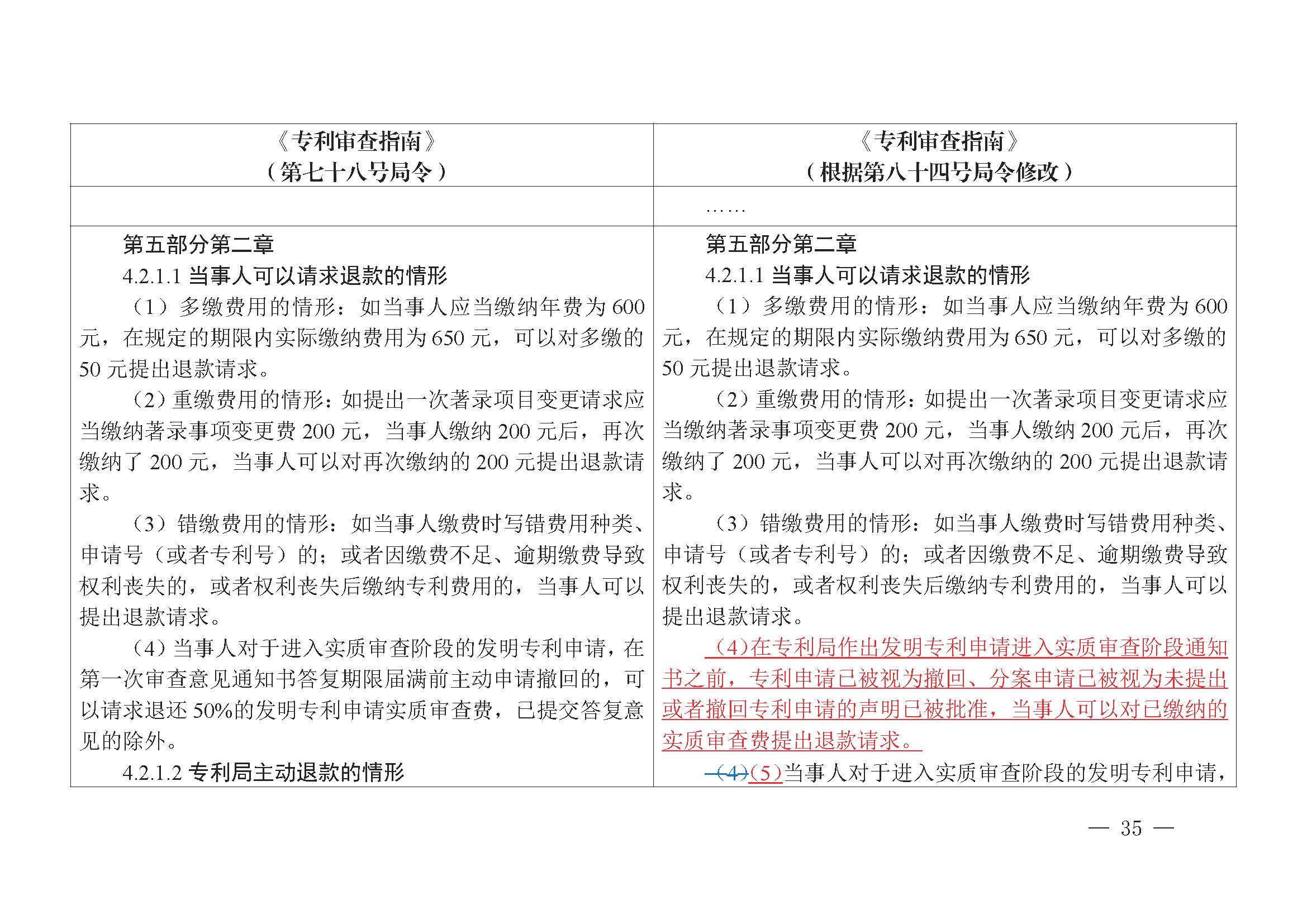
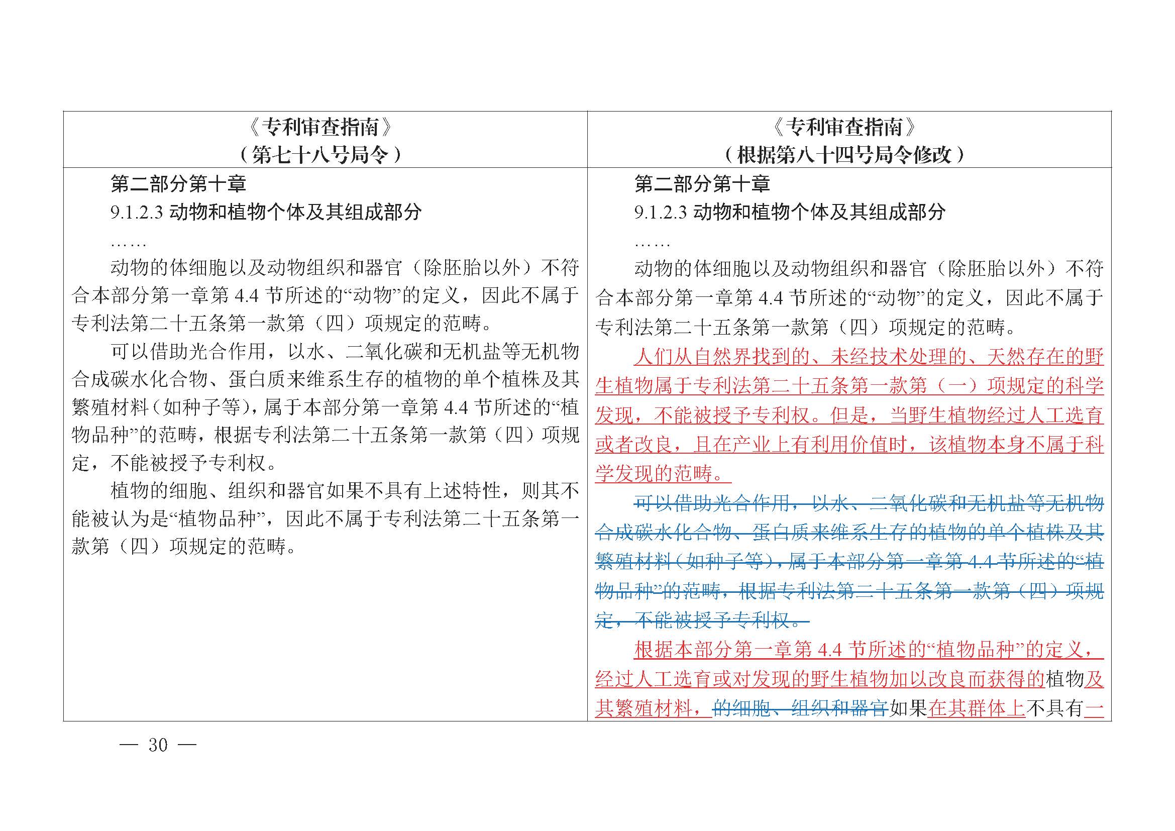
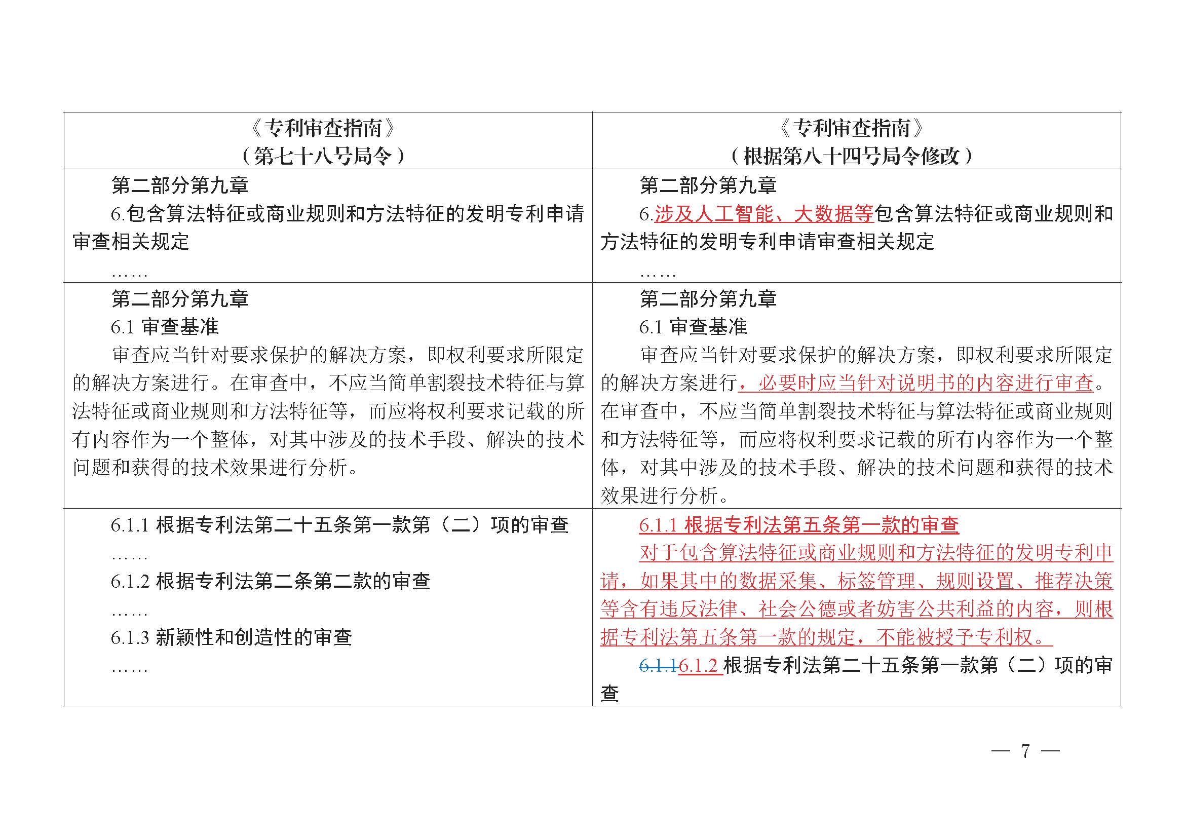
2026年1月1日起施行!国知局关于修改 《专利审查指南》的决定(附修改对照表)

发布日期:2025-12-16 作者:admin